疲劳是金属材料最主要的失效形式之一,尤其在承受循环应力或交变载荷的工程结构中更为突出。疲劳失效通常在应力水平远低于材料屈服强度时发生,具有突发性和隐蔽性,对工程安全构成严重威胁。其中,循环蠕变(棘轮效应)是一种更严重的疲劳变形现象,表现为非对称应力循环与非零平均应力导致的循环塑性应变单向累积,最终引发不可逆转破坏。传统高强度材料常伴随循环软化和应变局域化,二者耦合加剧棘轮效应,加速构件过早疲劳失效。因此,提高高强度金属材料的抗循环蠕变损伤能力一直是材料工程领域的一项重大挑战。
近期,中国科学院金属研究所沈阳材料科学国家研究中心卢磊研究员团队和美国佐治亚理工学院朱廷教授合作在这一科学难题方面取得重要研究进展,相关研究结果于北京时间2025年4月4日在《科学》(Science)周刊在线发布。
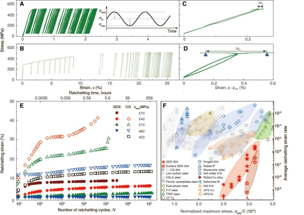
通过在传统304奥氏体不锈钢中引入空间梯度序构位错胞结构,成功实现了高强度与优异抗循环蠕变性能的兼得:其屈服强度提升2.6倍,同时较相同强度的不锈钢及其它合金,其棘轮应变速率降低了2-4个数量级(图1),突破了结构材料抗棘轮损伤性能难以提升的瓶颈。这种超低棘轮应变速率的实现源于梯度位错结构在非对称循环应力条件下,通过高密度层错以及由面心立方到密排六方(FCC-HCP)马氏体共格相变主导的位错胞持续动态细化新机制(图2),与传统位错、孪生及非共格相变等机制存在本质区别。独特的亚十纳米共格层片结构不仅显著阻碍位错/层错运动,又能高效存储缺陷、增强动态应变硬化,并有效抑制动态恢复和结构粗化伴随的应变局部化,显著提高抗棘轮损伤能力。
这是本团队继发现梯度梯度位错结构合金材料中高强度、高塑性(Science,?2021)、低温超高应变硬化(Science,2023)之后,进一步发现了梯度序构位错不锈钢通过激活超细共格马氏体相变,成功实现高强度与优异抗循环蠕变性能的协同提升。梯度序构位错结构作为一种普适性强韧化策略,在多种工程合金材料中展现出广泛的应用潜力,有望为航空航天等极端环境下关键部件的长寿命和高可靠性服役提供重要保障。
该工作中金属所潘庆松研究员(中国科学院优秀青促会会员)、博士研究生郭松和佐治亚理工学院丁坤庆博士为论文共同第一作者,卢磊研究员和朱廷教授为通讯作者。该工作获得国家自然科学基金委重大研究计划、中国科学院先导项目以及全球共性挑战专项等项目资助。

梯度位错结构(GDS)304奥氏体不锈钢的循环蠕变行为

梯度位错结构(GDS)304不锈钢σmax?= 570 MPa循环蠕变过程中的结构演变特征